作者:中科环境浏览次数:1831时间:2021-03-01
经过技术团队数月的潜心研究和攻关,近日,公司研发的水质在线藻类分析仪、碳质组分在线分析仪和大气臭氧激光雷达通过验收,项目获得圆满成功。新产品的成功问世,丰富了公司现有产品结构,扩大了监测核心装备在环保领域的应用范围。
水质在线藻类分析仪是国内唯一一款可对水体藻群落进行种类和各组分浓度精确定量分析的高端水质在线分析仪器。与国外同类型产品相比,该款分析仪整体结构设计更加合理,尺寸及重量更为轻巧便捷,适合多种场景的藻群落实时监测。仪器采用模块化设计,耦合快插的连接方式大大提高了产品的装配效率和后期可维护性。产品采用矩阵式系统光源代替传统进口光源,系统探测器采用常规光电倍增管,大大降低产品成本,相较于国外产品具有较强的价格优势。


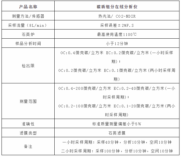
碳质组分在线分析仪碳质组分在线分析仪使用了创新性的机箱设计,一体化的内炉设计,性能更稳定,不仅有效控制了生产成本,还提升了产品维护及更换的便利性,可满足更多的使用场景。


大气臭氧激光雷达采用全固态免调谐激光器和先进的固态频移技术,具有高灵敏度和高分辨率的特点,针对整体结构的模态分析结果进行优化改进,有效提升了产品的抗振动冲击能力和稳定性,搭载走航观测车,实现对臭氧的立体走航监测。该产品可满足臭氧环境监测的需求,为重污染天气应急监测、空气质量监测、空气质量达标服务提供有效支撑。


一系列新产品的成功研制,标志着公司在核心装备研发领域迈出了坚实的一步。未来,公司将不断加大新产品的研发力度,通过开发新品类、优化产品结构,持续提升市场竞争力。